Пн-Пт: с 10:00 до 19:00
Сб-Вс: выходной
г. Москва,
Коровинское шоссе, д.1А
Корзина 0 Товаров
Интернет-магазин мотозапчастей

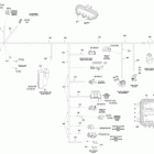
Передняя подвеска для Can-Am (Bombardier) 2010 Outlander 800R EFI

Каталог несет в первую очередь справочную информацию, поэтому обращаем ваше внимание, что наличие деталей в каталоге не означает ее наличие на нашем складе.
Все детали поставляются только под заказ. Срок исполнения заказа 12-15 рабочих дней.
№ рис. Деталь Наличие Цена В корзину
1 706200476
Кронштейн крепления рычагов
Под заказ --  
2 706201016
Рычаг подвески лев.
Под заказ 18'745.02р
3 706201022
Рычаг подвески прав.
Под заказ 18'745.02р
4 706200181
Подушка
Под заказ 333.96р
6 706200678
Втулка внутренняя
Под заказ --  
7 207607046
Винт
В наличии 377.06р
8 706200653
Шаровой наконечник
Под заказ 5'497.82р
9 233201416
Гайка
Под заказ 267.53р
10 706201050
Рычаг подвески
Под заказ 16'532.96р
11 408200600
Финитг
Под заказ 937.25р
12 293550010
Graisse Synth. *grease-synth.
Под заказ 2'950.01р
13 706201050
Рычаг подвески
Под заказ 16'532.96р
14 207606546
Винт
Под заказ 423.74р
15 233201416
Гайка
Под заказ 267.53р
16 207605544
Винт
Под заказ 427.33р
17 706201110
Амортизатор
Под заказ 20'272.99р
18 706200820
Ressort *spring (std )
Под заказ 11'949.05р
18 706200823
Ressort *spring (xt, Xt-p )
Под заказ 10'388.76р
19 706001033
Регулируемые кольца
Под заказ --  
20 706200881
Стопор пружины
Под заказ 1'581.84р
21 706200785
Крышка
В наличии 572.76р
22 706200214
Защита правая
Под заказ 1'450.76р
23 207682544
Винт
Под заказ 138.25р
24 233281414
Гайка
В наличии 175.96р
25 706200213
Защита левая
Под заказ 1'450.76р
26 207151644
Винт
Под заказ 114.91р
27 233251414
Гайка
Под заказ 254.96р
28 706200444
Шаровая опора
Под заказ 6'618.21р
29 391301700
Шайба
Под заказ --  
30 207682044
Винт
В наличии 141.84р
31 233281414
Гайка
В наличии 175.96р
32 293370009
Стопорное кольцо
В наличии 181.35р
33 706201014
Кронштейн
Под заказ 1'167.08р
34 250100099
Гайка М12
Под заказ 253.17р
35 706200281
Шайба закаленная
Под заказ 359.10р
36 706201035
Кронштейн левый
Под заказ 3'745.41р
37 706201036
Attache Droite *rh.bracket
Под заказ 2'104.33р
38 706200724
Втулка
Под заказ 1'987.62р
39 233281416
Гайка
Под заказ 192.12р
40 211400017
Шплинт
Под заказ 39.50р
41 207604544
Винт
Под заказ 237.01р
42 233201414
Гайка
В наличии 193.91р
43 207687044
Винт
Под заказ 939.05р
44 233281414
Гайка
В наличии 175.96р
11a 408200700
Масленка
В наличии 429.12р



Другие

Система охлаждения

01- crankcase v1_std, xt, xtp

01- crankcase v2_std

01- crankshaft, piston and cylinder v1_std, xt, xtp

01- crankshaft, piston and cylinder v2_std

Головка цилиндров передняя часть

Головка цилиндров задняя часть

Двигатель 1

Двигатель 2

Система охлаждения двигателя

Масляная система

Глушитель

Коробка передач

Коробка передач в сборе и 4x4 actuator

Выходной вал редуктора

Коллектор воздухозаборника и корпус дросселя

Воздухозаборник

Топливная система

03- magneto and electric starter v1_std, xt, xtp

03- magneto and electric starter v2_std

05- transmission v1

Тормозная система

Привод передний

Передняя подвеска

Рулевое управление std

07- steering xt, xt-p

Приводной вал

Привод задний

Задняя подвеска

Кузов 1

Кузов 2

Кузов 3

09- body and accessories 4, xt, xt-p

09- body and accessories 5, xt-p

Наклейки

Крыло и центральная панель

Рама

Передние и задние поддоны

Сиденье

Электрика 1

Электрика

10- engine harness and electronic module v1

Жгут проводов

10- main harness xt, xtp

Коллектор воздухозаборника и корпус дросселя

Система воздухо-забора

Кузовные детали 1

Кузовные детали 2

Кузовные детали 3

Кузовные детали 4 xt, xt-p

Кузовные детали 5 xt, xt-p

Система охлаждения

Картер v1_std, xt, xtp

Картер v2_std

Коленвал,поршни и цилиндр

Коленвал,поршни и цилиндр

Головка цилиндров передняя

Головка цилиндров задняя

Наклейки

Ведущий вал

Привод колес передний

Привод колес задний

Электрические акссесуары 1

Электрическая система

Двигатель и крепление

Двигатель 2

Охлаждение

Высоковольтные провода и электронный модуль

Маслянная система

Глушитель

Крыло и центральная панель

Рама

Передние и задние поддоны

Передняя подвеска

Топливная система

Коробка передач и компоненты

Коробка передач в сборе

Редуктор и ведомая пара

Тормозная система

Магнето и электростартер

Магнето и электростартер

Жгут проводов

Жгут проводов xt, xtp

Задняя подвеска

Сидение

Рулевое управление

Рулевое управление xt, xt-p

Трансмиссия
 
Бесплатная консультация по подбору запчастей!

Поможем подобрать

  • Комплектующие
  • Аналоги
  • Вариант доставки
Бесплатный подбор запчастей
Бесплатный подбор запчастей Наши консультанты помогут подобрать оригинальную запчасть или аналог, подберут вариант доставки
Самые выгодные цены
Самые выгодные цены Мы официальные дилеры производителей и можем поддерживать низкие цены
Гигантский ассортимент
Гигантский ассортимент Если Вы не нашли интересующую Вас деталь, позвоните - мы привезем ее на заказ!
Гарантия, удобный возврат
Гарантия, удобный возврат На все запчасти действует гарантия производителя. Возврат в течение 14 дней
14
лет
на рынке
10356
проданных
запчастей в месяц
19
брендов
партнеров
16500
товаров
в магазине