Пн-Пт: с 10:00 до 19:00
Сб-Вс: выходной
г. Москва,
Коровинское шоссе, д.1А
Корзина 0 Товаров
Интернет-магазин мотозапчастей

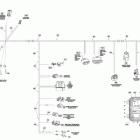
Передняя подвеска для Can-Am (Bombardier) 2011 Outlander Max 650 EFI

Каталог несет в первую очередь справочную информацию, поэтому обращаем ваше внимание, что наличие деталей в каталоге не означает ее наличие на нашем складе.
Все детали поставляются только под заказ. Срок исполнения заказа 12-15 рабочих дней.
№ рис. Деталь Наличие Цена В корзину
1 706200476
Кронштейн крепления рычагов
Под заказ --  
2 706201026
Рычаг подвески лев.
Под заказ 18'745.02р
3 706201029
Рычаг подвески прав.
Под заказ 18'745.02р
4 706200181
Втулка уплотнительная
Под заказ 333.96р
6 706200678
Втулка внутренняя
Под заказ --  
7 207607046
Винт
В наличии 377.06р
8 706200653
Шаровой наконечник
Под заказ 5'497.82р
9 233201416
Гайка
Под заказ 267.53р
10 706201050
Рычаг подвески
Под заказ 16'532.96р
11 408200700
Масленка
В наличии 429.12р
12 293550010
Graisse Synth. *grease-synth.
Под заказ 2'950.01р
14 207606546
Винт
Под заказ 423.74р
16 207605544
Винт
Под заказ 427.33р
17 706201110
Амортизатор
Под заказ 20'272.99р
18 706200821
Пружина
Под заказ 10'388.76р
18 706200822
Пружина
Под заказ 15'931.47р
19 706000294
Регулируемые кольца
Под заказ --  
20 706200881
Стопор пружины
Под заказ 1'581.84р
21 706200785
Крышка
В наличии 572.76р
22 706200214
Защита правая
Под заказ 1'450.76р
23 207682544
Винт
Под заказ 138.25р
24 233281414
Гайка
В наличии 175.96р
25 706200213
Защита левая
Под заказ 1'450.76р
26 207151644
Винт
Под заказ 114.91р
27 233251414
Гайка
Под заказ 254.96р
28 706200444
Шаровая опора
Под заказ 6'618.21р
29 391301700
Шайба
Под заказ --  
30 207682044
Винт
В наличии 141.84р
32 293370009
Стопорное кольцо
В наличии 181.35р
33 706201014
Кронштейн
Под заказ 1'167.08р
34 250100099
Гайка М12
Под заказ 253.17р
35 706200281
Шайба закаленная
Под заказ 359.10р
36 706201035
Кронштейн левый
Под заказ 3'745.41р
37 706201036
Attache Droite *rh.bracket
Под заказ 2'104.33р
38 706200724
Втулка
Под заказ 1'987.62р
39 233281416
Гайка
Под заказ 192.12р
40 211400017
Шплинт
Под заказ 39.50р
41 207604544
Винт
Под заказ 237.01р
42 233201414
Гайка
В наличии 193.91р
43 207687044
Винт
Под заказ 939.05р
11a 408200600
Финитг
Под заказ 937.25р
13 706201050
Рычаг подвески
Под заказ 16'532.96р
15 233201416
Гайка
Под заказ 267.53р
19 706001033
Регулируемые кольца
Под заказ --  
31 233281414
Гайка
В наличии 175.96р
44 233281414
Гайка
В наличии 175.96р



Другие

Система охлаждения

Картер

Коленвал,поршень и цилиндр

Головка цилиндров передняя часть

Головка цилиндров задняя часть

Двигатель 1

Двигатель 2

Система охлаждения двигателя

Масляная система

Глушитель

Коробка передач

Коробка передач в сборе и 4x4 actuator

Выходной вал редуктора

Коллектор воздухозаборника и корпус дросселя

Воздухозаборник

Топливная система

Магнето и электрическийй стартер

Трансмиссия

Тормоза

Тормоза - Европа

Привод передний

Передняя подвеска

Рулевое управление std

07- steering xt, xtp

Приводной вал

Привод задний

Задняя подвеска

Кузов 1

Кузов 2

Кузов 3

09- body and accessories 4, xt, xtp

Кузовные детали 5

Наклейки

Крыло и центральная панель

Рама

Передние и задние поддоны

Сиденье

Электрика 1

Электрика 2

10- electrical harness, front section europe

Электрика

Жгут проводов и электрический блок

Жгут проводов главный

10- main harness std, europe

10- main harness xt, europe

10- main harness xt, xtp
 
Бесплатная консультация по подбору запчастей!

Поможем подобрать

  • Комплектующие
  • Аналоги
  • Вариант доставки
Бесплатный подбор запчастей
Бесплатный подбор запчастей Наши консультанты помогут подобрать оригинальную запчасть или аналог, подберут вариант доставки
Самые выгодные цены
Самые выгодные цены Мы официальные дилеры производителей и можем поддерживать низкие цены
Гигантский ассортимент
Гигантский ассортимент Если Вы не нашли интересующую Вас деталь, позвоните - мы привезем ее на заказ!
Гарантия, удобный возврат
Гарантия, удобный возврат На все запчасти действует гарантия производителя. Возврат в течение 14 дней
14
лет
на рынке
10356
проданных
запчастей в месяц
19
брендов
партнеров
16500
товаров
в магазине